사담 공간
스택과 비슷하면서도 다른 자료구조인 큐에 대해 알아보자
키워드
#큐 #선입선출 #FIFO #덱
1. 큐 개념
큐(Queue)는 먼저 집어넣은 데이터가 먼저 나오는 구조(FIFO)로 되어있다.
큐의 핵심개념인 "선입선출(FIFO)"에 대해서 알아보자.
이전 포스팅에서 다룬 스택의 개념을 복습하며 비교하면 더 좋을 듯하다!
https://ll2ll.tistory.com/9
[자료구조] 06. 스택
사담 공간 드디어 고오급 자료구조에 입문하게 된다..!! 그래도 스택이랑 큐까지는 할만했던 것 같은데 트리부터가...허허 알고리즘 전까지는 최대한 개강 전에 끝내보자 ㅠㅠ 키워드 #스택 #후
ll2ll.tistory.com
FIFO (First In First Out), 선입선출
역시 해석 그대로 "제일 먼저 들어온 데이터가 제일 먼저 나간다" 라는 뜻이다.
사람이 줄을 서서 기다리는 것으로 생각하면 보다 이해하기 쉬울 것이다!

좀 더 구조화시킨 그림으로 살펴보자.

그림2와 같이 스택의 삽입은 큐 뒤쪽(rear)에서, 삭제는 큐 앞(front)에서 이뤄진다!
2. 큐 ADT & 구현
큐 메서드 ADT
일반 메서드
- void initialize() : 초기 큐 생성
주요 스택 메서드
- void enqueue(e) : 큐 뒤에 원소 삽입
- element dequeue() : 큐 앞에서 원소를 삭제해서 반환
보조 스택 메서드
- element front() : 큐 앞에 있는 원소 반환
- integer size() : 큐에 저장된 원소의 수를 반환
- boolean isEmpty() : 큐가 비어있는지 여부를 반환
- boolean isFull() : 큐가 가득 차있는지 여부를 반환
예외
- emptyQueueException() : 비어 있는 큐에 대해 삭제 또는 front()를 수행 시도할 때
- fullQueueException() : 만원 큐에 대해 삽입을 수행 시도할 때
큐 구현
배열에 기초한 경우
- 크기 N의 배열을 원형으로 사용 -> 선형배열을 사용하면 비효율적임
f, r 인덱스가 계속 왼쪽 -> 오른쪽으로 이동하므로 선형구조보다 환형구조를 사용하는 것이 저장 공간을 늘릴 수 있는 방법이다.

만약 삭제/삽입을 반복해서 f, r의 인덱스가 7을 넘어가더라도 다시 인덱스를 0으로 되돌려 계속 사용할 수 있다.

이를 구현할 배열로 나타내면 다음 그림과 같다.

- 변수 f = front 원소의 인덱스, 변수 r = rear 원소의 인덱스
원형배열에서의 빈 큐 VS 만원 큐 차이
위에서 살펴본 원형배열로 구현할 경우 빈 큐와 만원 큐의 구별이 힘들어진다 (f, r이 돌아가면서 순서가 바뀔 수 있기 때문)
r이 증가하면서 데이터를 하나씩 채워나갈 때, 배열 큐는 다음과 같이 구성된다


빈 큐와 만원 큐를 구별하기 위해서는 원소를 하나 비워두면 된다!
역시나 그림으로 살펴보자.


빈 큐 : f, r이 같은 위치에 존재
만원 큐 :
1) 회전되어 있지 않은 경우 (f < r)
r - f = N - 1
2) 회전되어 있는 경우 (f > r)
r - f = -1
일반 메서드
- void initialize() : 초기 큐 생성
Alg initialize()
// input : queue Q, size N, front f, rear r
// output : an empty queue Q
f = 0
r = 0
return
주요 스택 메서드
- void enqueue(e) : 큐 뒤에 원소 삽입 -> rear 이동
Alg enqueue(e)
// input queue Q, size N, front f, rear r, element e
// output none
if (isFull())
fullQueueException()
r = (r+1) % N
Q[r] = e
return
- element dequeue() : 큐 앞에서 원소를 삭제해서 반환
Alg dequeue()
// input queue Q, size N, front f, rear r
// output element
if (isEmpty())
emptyQueueException()
e = Q[f]
f = (f+1) % N
return e
보조 스택 메서드
- element front() : 큐 앞에 있는 원소 반환
Alg front()
if (isEmpty())
emptyQueueException()
return Q[f]
- integer size() : 큐에 저장된 원소의 수를 반환
Alg size()
return (N - f + r + 1) % N
- boolean isEmpty() : 큐가 비어있는지 여부를 반환
- boolean isFull() : 큐가 가득 차있는지 여부를 반환
Alg isEmpty()
// input : queue Q, front f, rear r
if f = r
return true
else
return false
Alg isFull()
// input : queue Q, size N, front f, rear r
if (r+1) % N = f
return true
else
return false
<파이썬 구현>
# queue_arr.py
from asyncio.windows_events import NULL
class queue:
def __init__(self, N):
self.arr = [0] * N
self.N = N
self.f = 0
self.r = 0
def isEmpty(self):
if self.f == self.r:
return True
else:
return False
def isFull(self):
if (self.r + 1) % self.N == self.f:
return True
else:
return False
def enqueue(self, e):
if (self.isFull()):
print("fullQueueException")
print(e, "not enqueued")
else:
self.r = (self.r+1) % self.N
self.arr[self.r] = e
return
def dequeue(self):
if (self.isEmpty()):
print("emptyQueueException")
return NULL
e = self.arr[(self.f+1) % self.N]
self.f = (self.f+1) % self.N
return e
def size(self):
return (self.N - self.f + self.r) % self.N
def front(self):
if (self.isEmpty()):
print("emptyQueueException")
return NULL
else:
return self.arr[self.f+1]
# queue.py
from queue_arr import queue
Q = queue(8)
print('isEmpty?:', Q.isEmpty())
Q.enqueue('a')
Q.enqueue('b')
Q.enqueue('c')
print('f :', Q.front(), 'size :', Q.size())
Q.dequeue()
print('f :', Q.front(), 'size :', Q.size())
Q.enqueue('d')
Q.enqueue('e')
Q.enqueue('f')
Q.enqueue('g')
Q.enqueue('h')
Q.enqueue('i')
print('isFull?:', Q.isFull())
print('f :', Q.front(), 'size :', Q.size())
Q.dequeue()
Q.dequeue()
Q.dequeue()
Q.dequeue()
Q.dequeue()
Q.dequeue()
Q.dequeue()
Q.dequeue()
print('isEmpty?:', Q.isEmpty())
<실행 과정>

<실행 결과>

연결리스트에 기초한 경우
삽입과 삭제가 특정 위치에서만 수행되므로 단일연결리스트를 사용해 큐를 구현할 수 있다.
f, r이 시작 시 첫 노드를 가리키게 하고 노드가 추가될 때마다 r, 삭제될 때마다 f가 가리키는 노드를 변경한다.

나머지 개념은 위의 <배열에 기초한 경우>와 동일하다.
일반 메서드
- void initialize() : 초기 큐 생성
Alg initialize()
// input : front f, rear r
// output : empty queue with front f, rear r
f, r = NULL
return
주요 스택 메서드
- void enqueue(e) : 큐 뒤에 원소 삽입
Alg enqueue(e)
// input front f, rear r, element e
// output none
p = getnode()
p.elem = e
p.next = NULL
if (isEmpty())
f, r = p
else
r.next = p
r = p
return
- element dequeue() : 큐 앞에서 원소를 삭제해서 반환
Alg dequeue()
// input front f, rear r
// output element
if (isEmpty())
emptyQueueException()
e = f.elem
p = f
f = f.next
if (f = NULL)
r = NULL
putnode(p)
return e
보조 스택 메서드
- element front() : 큐 앞에 있는 원소 반환
Alg front()
// input : front f
// output : element
if(isEmpty())
emptyQueueException()
return f.next.element
- integer size() : 큐에 저장된 원소의 수를 반환
Alg size()
// input : queue Q, front f, rear r
// output : integer
p = f
cnt = 0
while p != r:
cnt += 1
p = p.next
return cnt + 1
- boolean isEmpty() : 큐가 비어있는지 여부를 반환
Alg isEmpty()
// input front f, rear r
// output boolean
if f = NULL
return true
else
return false
boolean isFull() : 큐가 가득 차있는지 여부를 반환
-> 동적할당이므로 isFull() 메서드는 필요하지 않다!
<파이썬 구현>
# queue_linked_list.py
from asyncio.windows_events import NULL
class node():
def __init__(self, data, next=None):
self.data = data
self.next = next
class queue:
def __init__(self):
self.f = NULL
self.r = NULL
def isEmpty(self):
if self.f == NULL:
return True
else:
return False
def enqueue(self, e):
p = node(e, NULL)
# 큐에 첫 노드 삽입
if (self.isEmpty()):
self.f = p
self.r = p
else:
self.r.next = p
self.r = p
return
def dequeue(self):
if (self.isEmpty()):
print("emptyQueueException")
return NULL
e = self.f.data
self.f = self.f.next
# 큐에 노드 한개도 안 남는 경우
if self.f == NULL:
self.r = NULL
return e
def front(self):
if self.isEmpty() == True:
print("emptyQueueException")
return NULL
return self.f.next.element
def size(self):
p = self.f
cnt = 0
while p != self.r:
cnt += 1
p = p.next
return cnt + 1
# queue.py
from queue_arr import queue
Q = queue(8)
print('isEmpty?:', Q.isEmpty())
Q.enqueue('a')
Q.enqueue('b')
Q.enqueue('c')
print('f :', Q.front(), 'size :', Q.size())
Q.dequeue()
print('f :', Q.front(), 'size :', Q.size())
Q.enqueue('d')
Q.enqueue('e')
Q.enqueue('f')
Q.enqueue('g')
Q.enqueue('h')
print('f :', Q.front(), 'size :', Q.size())
Q.dequeue()
Q.dequeue()
Q.dequeue()
Q.dequeue()
Q.dequeue()
Q.dequeue()
Q.dequeue()
Q.dequeue()
print('isEmpty?:', Q.isEmpty())
<실행 과정>

<실행 결과>

성능
큐의 원소 개수가 n이라 할 때
- 기억장소 사용 : O(n)
- 각 작업의 실행시간 : O(1)
3. 덱 개념
덱 (Dequeue) 은 양쪽 끝에서 삽입 / 삭제가 모두 가능한 자료구조의 형태이다
스택과 큐는 한쪽 끝에서만 삽입 / 삭제가 가능한 것과 대조적이다.
큐와 마찬가지로 덱의 맨 앞과 맨 끝을 가리키는 front / rear가 존재하고 양쪽 모두에서 삽입과 삭제가 이루어진다.

4. 덱 ADT & 구현
일반 메서드
- void initialize() : 덱 생성 및 초기화
주요 메서드
- void push(e) : front 위치에 원소를 삽입
- element pop() : front 위치의 원소를 삭제하여 반환
- void inject(e) : rear 위치에 원소를 삽입
- element eject() : rear 위치의 원소를 삭제하여 반환
보조 메서드
- element front() : front 위치의 원소를 반환
- element rear() : rear 위치의 원소를 반환
- integer size() : 덱에 저장된 원소의 수를 반환
- boolean isEmpty() : 덱이 비어있는지 여부를 반환
예외
- emptyDequeException() : 비어있는 덱으로부터 삭제를 시도할 경우
- fullDequeException() : 만원인 덱으로부터 삽입을 시도할 경우
덱 구현
배열에 기초한 덱
- 크기 N의 배열을 원형으로 사용 -> 선형배열을 사용하면 비효율적임
f, r 인덱스가 계속 왼쪽 -> 오른쪽으로 이동하므로 선형구조보다 환형구조를 사용하는 것이 저장 공간을 늘릴 수 있는 방법이다.
큐의 경우와 마찬가지로 만원 덱과 빈 덱을 구별하기 위해 배열 한 칸을 비워두고 채운다.
<파이썬 구현>
# dequeue_arr.py
from asyncio.windows_events import NULL
class dequeue:
def __init__(self, N):
self.arr = [0] * N
self.N = N
self.f = 0
self.r = 0
# front 위치의 원소 추가
def push(self, e):
if (self.isFull()):
print("fullDequeueException")
print(e, "not pushed")
else:
self.arr[self.f] = e
self.f = (self.f - 1) % self.N
return
# front 위치의 원소 삭제 후 반환
def pop(self):
if (self.isEmpty()):
print("emptyDequeueException")
return NULL
e = self.arr[(self.f+1) % self.N]
self.f = (self.f+1) % self.N
return e
# 배열 맨 뒤에 원소 추가
def inject(self, e):
if (self.isFull()):
print("fullDequeueException")
print(e, "not injected")
else:
self.r = (self.r+1) % self.N
self.arr[self.r] = e
return
# 배열 맨 뒤의 원소 삭제 및 반환
def eject(self):
if (self.isEmpty()):
print("emptyDequeueException")
return NULL
e = self.arr[(self.r-1) % self.N]
self.r = (self.r-1) % self.N
return e
def front(self):
if (self.isEmpty()):
print("emptyDequeueException")
return NULL
else:
return self.arr[self.f+1]
def rear(self):
if (self.isEmpty()):
print("emptyDequeueException")
return NULL
else:
return self.arr[self.r]
def size(self):
return (self.N - self.f + self.r) % self.N
def isEmpty(self):
if self.f == self.r:
return True
else:
return False
def isFull(self):
if (self.r + 1) % self.N == self.f:
return True
else:
return False
# dequeue.py
from dequeue_arr import dequeue
Deq = dequeue(8)
Deq.inject('a')
print('front :', Deq.front(), 'rear : ', Deq.rear(), 'size :', Deq.size())
Deq.eject()
Deq.eject()
Deq.inject('a')
Deq.inject('b')
Deq.inject('c')
print('front :', Deq.front(), 'rear : ', Deq.rear(), 'size :', Deq.size())
Deq.pop()
print('front :', Deq.front(), 'rear : ', Deq.rear(), 'size :', Deq.size())
Deq.pop()
print('front :', Deq.front(), 'rear : ', Deq.rear(), 'size :', Deq.size())
Deq.push('b')
print('front :', Deq.front(), 'rear : ', Deq.rear(), 'size :', Deq.size())
Deq.eject()
print('front :', Deq.front(), 'rear : ', Deq.rear(), 'size :', Deq.size())
Deq.push('c')
Deq.push('d')
Deq.push('e')
Deq.push('f')
Deq.push('g')
print('front :', Deq.front(), 'rear : ', Deq.rear(), 'size :', Deq.size())
Deq.inject('h')
print('front :', Deq.front(), 'rear : ', Deq.rear(), 'size :', Deq.size())
Deq.inject('i')
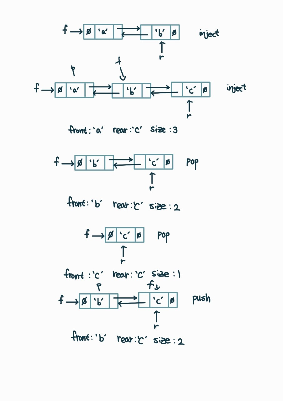
<실행 과정>



<실행 결과>

연결리스트에 기초한 덱
큐와는 다르게 앞/뒤 모두에서 삭제해야 하므로 이중연결리스트를 사용해서 덱을 구현할 수 있다.

<파이썬 구현>
# dequeue_linked_list.py
from asyncio.windows_events import NULL
class node():
def __init__(self, data, prev=None, next=None):
self.data = data
self.prev = prev
self.next = next
class dequeue:
def __init__(self):
self.f = NULL
self.r = NULL
def isEmpty(self):
if self.f == NULL:
return True
else:
return False
# front 위치의 원소 추가
def push(self, e):
p = node(e, NULL, NULL)
# 큐에 첫 노드 삽입
if (self.isEmpty()):
self.f = p
self.r = p
else:
p.next = self.f
p.prev = NULL
(self.f).prev = p
self.f = p
return
# front 위치의 원소 삭제 후 반환
def pop(self):
if (self.isEmpty()):
print("emptyQueueException")
return NULL
p = self.f
e = p.data
self.f = p.next
# 큐에 노드 한개도 안 남는 경우
if self.f == NULL:
self.f = NULL
self.r = NULL
return e
# rear 위치의 원소 추가
def inject(self, e):
p = node(e, NULL, NULL)
# 큐에 첫 노드 삽입
if (self.isEmpty()):
self.f = p
self.r = p
else:
self.r.next = p
p.prev = self.r
self.r = p
return
# rear 위치의 원소 삭제 후 반환
def eject(self):
if (self.isEmpty()):
print("emptyDequeueException")
return NULL
p = self.r
e = p.data
self.r = p.prev
# 큐에 노드 한개도 안 남는 경우
if self.r == NULL:
self.f = NULL
self.r = NULL
return e
def front(self):
if self.isEmpty() == True:
print("emptyQueueException")
return NULL
return self.f.data
def rear(self):
return self.r.data
def size(self):
p = self.f
cnt = 0
while p != self.r:
cnt += 1
p = p.next
return cnt + 1
# dequeue.py
from dequeue_linked_list import dequeue
Deq = dequeue()
Deq.inject('a')
print('front :', Deq.front(), 'rear : ', Deq.rear(), 'size :', Deq.size())
Deq.eject()
Deq.eject()
Deq.inject('a')
Deq.inject('b')
Deq.inject('c')
print('front :', Deq.front(), 'rear : ', Deq.rear(), 'size :', Deq.size())
Deq.pop()
print('front :', Deq.front(), 'rear : ', Deq.rear(), 'size :', Deq.size())
Deq.pop()
print('front :', Deq.front(), 'rear : ', Deq.rear(), 'size :', Deq.size())
print('####')
Deq.push('b')
print('front :', Deq.front(), 'rear : ', Deq.rear(), 'size :', Deq.size())
Deq.eject()
print('front :', Deq.front(), 'rear : ', Deq.rear(), 'size :', Deq.size())
Deq.push('c')
Deq.push('d')
Deq.push('e')
Deq.push('f')
Deq.push('g')
print('front :', Deq.front(), 'rear : ', Deq.rear(), 'size :', Deq.size())
Deq.inject('h')
print('front :', Deq.front(), 'rear : ', Deq.rear(), 'size :', Deq.size())
<실행 과정>



<실행 결과>

'알고리즘 > 자료구조_알고리즘' 카테고리의 다른 글
| [자료구조] 09. 그래프 - 개념과 표현방식 (0) | 2023.01.03 |
|---|---|
| [자료구조] 08. 트리 (1) | 2022.08.29 |
| [자료구조] 06. 스택 (Stack) (1) | 2022.08.25 |
| [자료구조] 05. 집합 (0) | 2022.08.25 |
| [자료구조] 04(2). 연결리스트 확장 및 응용 (0) | 2022.08.20 |